Instance Verification Kit (IVK)
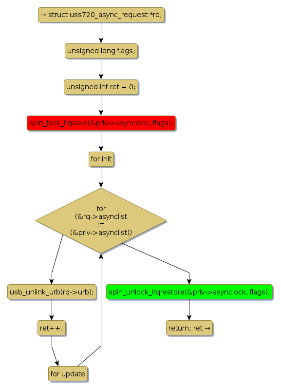
spin lock @ [6535+43+/linux-3.19-rc1/drivers/usb/misc/uss720.c]
Instance Signature: asynclock
|
The Matching Pair Graph:
|
|
Function Name
|
Control Flow Graph (CFG)
|
Events Flow Graph (EFG)
|
Source Correspondence
|
|
kill_all_async_requests_priv
|
|
|
[6386+28+/linux-3.19-rc1/drivers/usb/misc/uss720.c]
|